Instance Verification Kit (IVK)
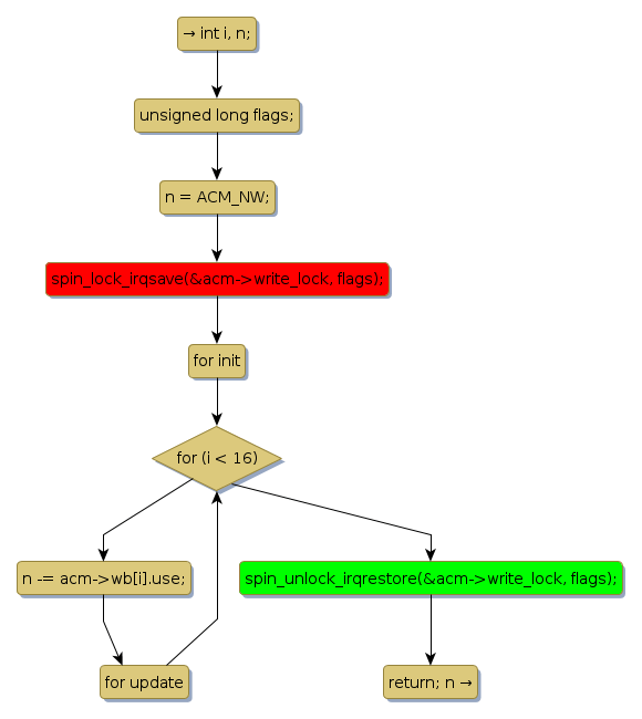
spin lock @ [4805+43+/linux-3.19-rc1/drivers/usb/class/cdc-acm.c]
Instance Signature: write_lock
|
The Matching Pair Graph:
|
|
Function Name
|
Control Flow Graph (CFG)
|
Events Flow Graph (EFG)
|
Source Correspondence
|
|
acm_wb_is_avail
|
|
|
[4722+15+/linux-3.19-rc1/drivers/usb/class/cdc-acm.c]
|